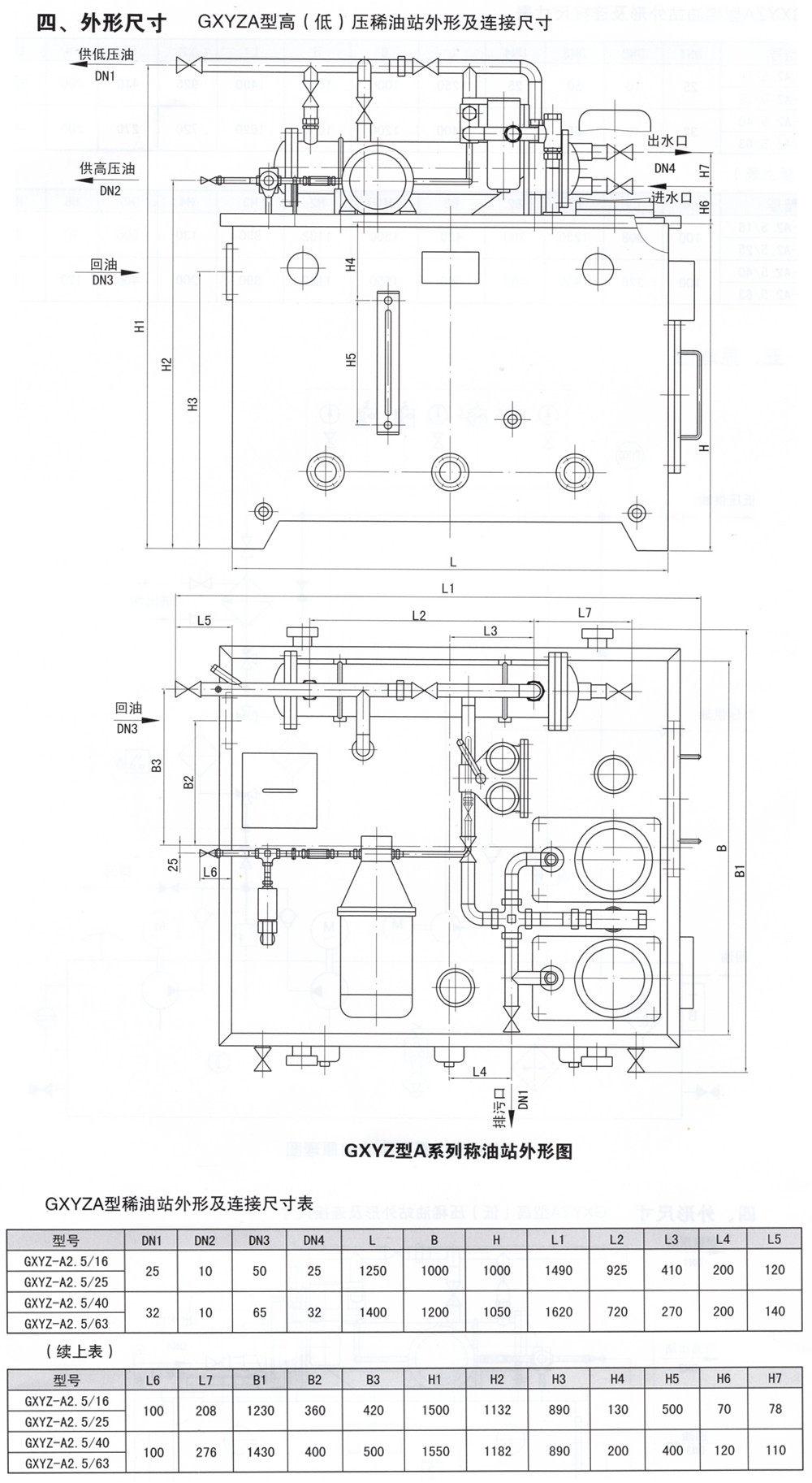
GXYZA型高低压稀油站
-
所属分类:润滑装置
- 点击次数:0
- 发布日期:2020-01-15
一、概述
GXYZ型高低压稀油站适用于润滑设备介质运动粘度为22~460cSt(相当于ISO VG22~460)的稀油润滑系统;例如:装有动静承的磨机、回转窑、电机等大型设备的稀油润滑系统。
根据动静压润滑工作原理,在启动、低速和停车时用高压系统,正常运行时用低压系统,以大型机械在很多不同转速下均能获得牢靠的润滑以拖长主机寿命。
稀油站的高压部分压力为31.5MPa,流量为2.5L/min;低压部分压力≤0.4MPa,流量为16~125L/min。
二、工作原理与结构特征
本产品主要由油箱、低压油泵装置、高压油泵装置、双筒网片式过滤器、冷却器、管道、阀门、仪表盘及电控柜等组成。
在主机启动前,先启动低压泵,当低压供油的压力正常后,启动吸口联于低压管道上的高压油泵,高压油经高压单向阀送往静,当高压达值使主轴浮起时,主机可启动、低速运行或停止;主机转速正常后,可停高压泵,但低压泵正常供油;低压泵从油箱吸油后经单向阀,双筒网式过滤器、冷却器后亦流往静压维持主机正常供油;若主机停止后,还要定时由高压泵和低压泵供油,则由时间继电器进行控制向润滑点断续供油。
高、低压力的具体数值分别由系统中的低压高压溢流阀控制。
主机正常运行时,低压泵一台工作,一台备用,若系统压力下降到某值时,备用泵启动投入运行,达到正常压力时备用泵停止。若备用泵启动后压力仍下降到某一低值时,就应发出报警讯号,令主机停车;停润滑泵。
高压柱塞泵有故障,压力不能使主轴浮起来,压力控制器发出报警讯号,主机就不能启动或停止。
过滤器置于冷却器前,使温度较高、粘度较小的油先通过过滤器,以过滤成效,过滤器一筒工作,一筒备用,由手动切换阀控制。
油箱油位过低过高时均由油位讯号器发讯,润滑设备人工加油或停止加油。
在油箱内设有磁网过滤,能同时对油进行过滤和吸附油中铁质微粒。
稀油站成套供货时配有仪表盘和电控箱,以显示运行参数和实现稀油站自控、手控或报警。
油箱上装有电接点温度计,油温低时发出信号,人工接通电加热器,达到设定温度时,自动切断电加热器;还可控制油温低时油泵不能启动。
供油口装有铂热电阻Pt100;根据供油温度,调节比较高、比较低二个界限,用以控制冷却器的开关。



