干油集中润滑系统设计步骤
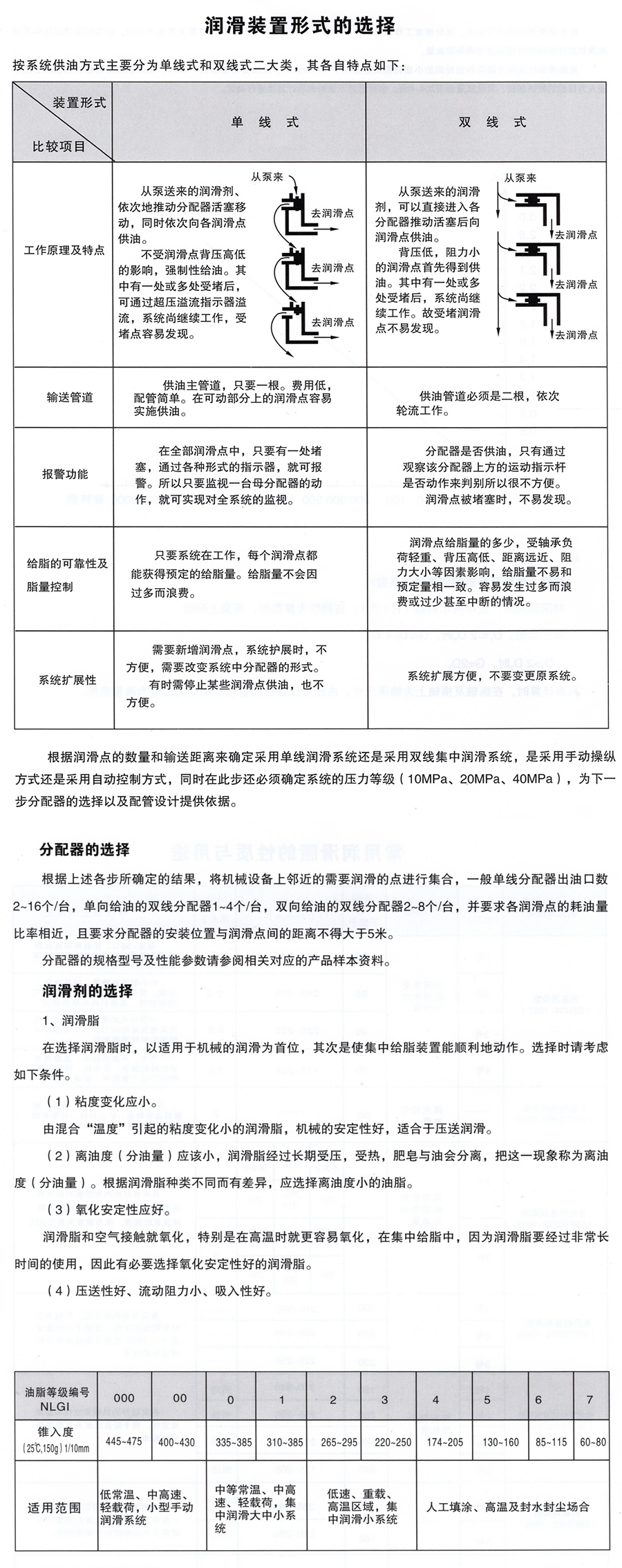
根据润滑点的数量和输送距离来确定釆用单线润滑系统还是采用双线集中润滑系统,是采用手动操纵方式还是采用自动控制方式,同时在此步还必须确定系统的压力等级(10MPa、20MPa、40MPa), 为下步分配器的选择以及配管设计提供依据。
分配器的选择
根据上述各步所确定的结果,将机械设备上邻近的需要润滑的点进行集合,一般单线分配器出油口数2~16个/台,单向给油的双线分配器1~4个/台,双向给油的双线分配器2-8个/台,并要求各润滑点的耗油量比率相近,智能润滑系统且要求分配器的安装位置与润滑点间的距离不得大于5米。分配器的规格型号及性能参数请参阅相关对应的产品样本资料
上一篇:单线式集中润滑系统介绍
下一篇:没有了
下一篇:没有了



